LTC4238是首款热插拔控制器,可以在高压/大电流应用中提供MOSFET灵活性。通过使用更便宜、RDSON更高或SOA更低的MOSFET,可以使系统功耗翻倍或者让MOSFET要求减半。
LTC4238热插拔控制器支持在带电背板上安全地插入和拔出电路板。LTC4238热插拔控制器具有双12V栅极驱动,支持在并行MOSFET上共享安全工作区,或者支持两级启动,其首先对负载电容充电,然后实现低导通电阻负载路径。
LTC4238热插拔控制器提供有源限流(ACL)功能,在VDS增加时提供两个折返选项。LTC4238具有恒定功率曲线和高功率曲线。恒定功率曲线将功率耗散限制在不高于固定值。高功率曲线让零件在工作时能够经历较大输入步进。LTC4238可在输出功率良好时进行通知。此外,该器件还具有输入欠压和过压保护特性,并在发生过流或FET故障时生成故障报告。
LTC4238热插拔控制器采用:24引脚窄体SSOP和24引脚4mm×5mm QFN封装。
特性
电路板可以安全地插入带电背板中;
宽工作电压范围:6.5V至80V;
驱动两个栅极,用于大功率应用;
可配置的并行、分阶段启动或单MOSFET模式;
6mV至20mV可调精密电流限制;
电流折返限制MOSFET功率;
SOA定时器优化MOSFET功能;
使用不良FET监视器连续评估MOSFET的关键指征,以提高可靠性并防止灾难性故障;
12V栅极驱动,实现更低MOSFET RDS(ON);
可并联多个LTC4238,可以应对超高电流设计(>3kW);
采用24引脚窄体SSOP和24引脚4mm×5mm QFN封装。
应用
通信/ 5G:12V、24V和 48V计算机/服务器应用中的可热插拔背板或卡;
工业自动化:IPC、工厂/办公室自动化和电梯控制;
仪器:用于医疗设备和患者监护系统的ECB
Evaluation Boards。
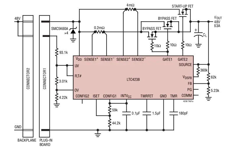
典型应用
框图
封装
安装风格:SMD/SMT
封装:SSOP-24
包装:Tube
工厂包装数量:55
安装: SMD/SMT
封装:QFN-24
封装: Tube
工厂包装数量:73
---文章整理自ADI,Mouser官网
近期,深度求索(DeepSeek)推出的DeepSeek V3/R1系列模型在人工智能领域掀起了一股热潮,引发了广泛的关注与深入探讨。该大模型凭借其卓越的推理能力和对硬件要求的显著降低,赢得了市场的热.....
2025-02-18 17:23深蕾科技点击查询Senarytech上新现货品 牌 简 介2017年成立的深蕾半导体隶属Senarytech深蕾科技集团,总部位于深圳,主要产品为智能AI多媒体SoC。音频编解码芯片(Codec)已批量供应联.....
2023-04-28 15:21易库易【AI性能跃升10倍!英特尔车载SoC新品上海车展首秀,驱动汽车智能化升级】4月23日,上海车展盛大开幕,丰田、比亚迪、长安汽车、上汽、.....
媒体报道 2025-04-25 16:41
【美国芯片品牌的原产地汇总】中美关税大战已经爆发,美国对中国产品累计加关税145%&nb.....
媒体报道 2025-04-17 16:40
【2025慕尼黑上海电子展逛展,边缘AI成关注焦点】4月15日,慕尼黑上海电子展盛大开幕,现场人潮涌动,众多国内.....
媒体报道 2025-04-16 16:18
【服务器级芯片进军嵌入式市场,AMD这颗处理器驾驭AI洪流】日前,AMD宣布推出第五代 AMD EPYC 嵌入式处理器,.....
媒体报道 2025-03-28 10:06
【深圳“搞钱军团”VS上海“科技新贵”,谁将引领中国分销未来?】华南地区占据半壁江山,华强北一手遮天!当深圳华强北的电子元器.....
媒体报道 2025-03-20 16:50
CY8CKIT-062-WIFI-BT
厂商: Cypress Semiconductor
类别: RF评估和开发套件/板
CYBT-213043-MESH
厂商: Cypress Semiconductor
类别: RF评估和开发套件/板
AC0603FR-1347KL
厂商: Yageo
类别: 贴片电阻
CY4609
厂商: Cypress Semiconductor
类别: 评估和演示板和套件
CRCW0402100KFKED
厂商: Vishay Dale
类别: 贴片电阻
ERJ2GE0R00X
厂商: PANASONIC ELECTRONIC COMPONENTS
类别: 贴片电阻
CRCW06030000Z0EA
厂商: Vishay Dale
类别: 贴片电阻